MAPEAMENTO DE PROCESSOS

O Mapeamento de processos é uma técnica geral utilizada por empresas e Orgãos Públicos para entender de forma clara e simples como uma unidade está operando, representando cada passo de operação dessa unidade em termos de entradas, saídas e ações. Esse exercício de compreensão e documentação é fundamental para diversas metodologias de melhoria de processos, como o Seis Sigma e o Lean Manufacturing: é a partir de uma mapa bem estruturado do processo que sugestões de melhoria e pontos de atuação dessas metodologias podem ser elencados e observados em mais detalhe.

PRINCIPAIS SERVIÇOS DA SECRETARIA DE COMUNICAÇÃO INSTITUCIONAL:

Solicitação de Notícia para o Site

Solicitação de Cobertura Jornalística de Evento

Solicitação de Comunicado Oficial

Solicitação de Cobertura Fotográfica de Evento

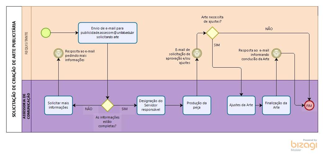
Solicitação de Criação de Arte

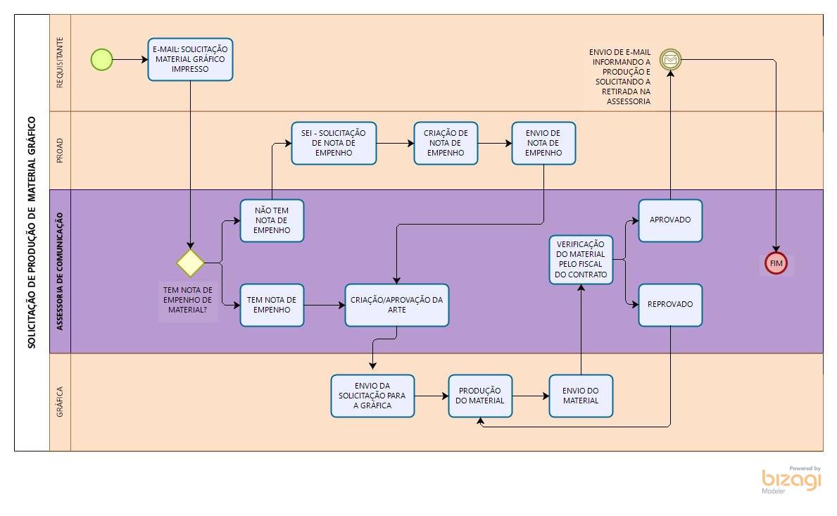
Solicitação de Produção de Material Gráfico

Solicitação de Publicação de Documento Oficial no Site

Solicitação de Publicação de Documento Oficial no Boletim de Serviço

Solicitação de Criação/Edição de Página para o Site

Solicitação de Site Externo

Ocultar área secundária
Ícone de seta para alternar a visualização da sidebar