Transparência e Prestação de Contas
Em cumprimento ao Decreto nº 7724/2012, seguem informações sobre a Universidade da Integração Internacional da Lusofonia Afro-Brasileira:
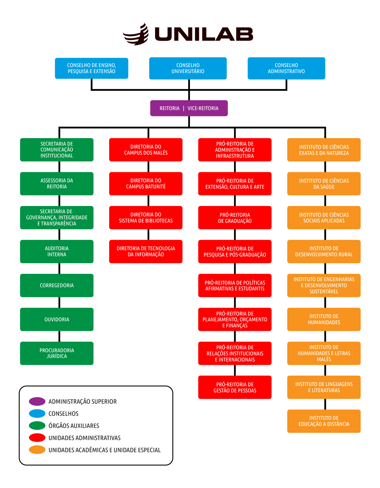
COMPETÊNCIA INSTITUCIONAL
A Universidade da Integração Internacional da Lusofonia Afro-Brasileira, criada em 2010, é uma instituição federal de ensino superior, constituída como autarquia educacional de regime especial e vinculada ao Ministério da Educação.
A UNILAB é regida administrativa e juridicamente de acordo com seu Estatuto, Regimento Geral e Regimento Interno de suas diversas unidades. A administração e coordenação das atividades universitárias são exercidas em dois níveis:
- Administração Superior
- Administração Acadêmica
LEGISLAÇÃO APLICÁVEL
LEI DE CRIAÇÃO DA UNILAB: Lei nº 12.289 de 20 de julho de 2010
Disponível em: http://www.planalto.gov.br/ccivil_03/_ato2007-2010/2010/lei/l12289.htm
ESTATUTO DA UNILAB (2020):
Em vigência desde de 4 dezembro 2020, conforme a Resolução Complementar Nº 03/2020 do Conselho Universitário.
Disponível em: https://unilab.edu.br/wp-content/uploads/2020/12/Estatuto-Unilab-Dez.2020.pdf
REGIMENTO INTERNO DA UNILAB:
Aprovado pela Resolução 08/2017 do Conselho Universitário e publicado no Boletim de Serviços nº 01/2017 e 09/2018. Contém as disposições básicas sobre as atividades comuns às Unidades e aos demais órgãos da Universidade da Integração Internacional da Lusofonia Afro-Brasileira (Unilab), nos planos didático-científico, administrativo, financeiro, patrimonial e disciplinar.
Disponível em: http://www.unilab.edu.br/wp-content/uploads/2019/06/Estatuto-Unilab_junho.2019.pdf
CÓDIGO DE ÉTICA PROFISSIONAL DO SERVIDOR PÚBLICO CIVIL DO PODER EXECUTIVO FEDERAL: Decreto nº 1.171, de 22 de junho de 1994
PLANEJAMENTO ESTRATÉGICO E CADEIA DE VALOR
PRINCIPAIS CARGOS
Reitoria
ROQUE DO NASCIMENTO ALBUQUERQUE – Reitor
gabinete.reitoria@unilab.edu.br | (85) 3332-1410
ELIANE GONÇALVES DA COSTA – Vice-Reitora
elianegoncalves@unilab.edu.br | (85) 3332-1410
JOÃO FELIPE RODRIGUES DO NASCIMENTO – Chefe de Gabinete
chefiadegabinete@unilab.edu.br | (85) 3332-1410
Endereço da Unidade: Av. da Abolição, nº 03 – Centro – Redenção-CE – Brasil. CEP: 62.790-000
Horário de Atendimento: 8h às 17h
Atos do Reitor: Portarias da Reitoria
Agenda do Reitor
Pró-Reitorias
LUCAS DANIEL DE MONT’ALVERNE MONTEIRO – Pró-Reitor de Administração e Infraestrutura
proadi@unilab.edu.br | (85) 2222 – 0864 / 2222-0867
Av. da Abolição, nº 03 – Centro – Redenção-CE – Brasil. CEP: 62.790-000
Horário de Atendimento: 8h às 17h
RICARDO OSSAGÔ DE CARVALHO – Pró-Reitor de Extensão, Arte e Cultura
proex@unilab.edu.br | (85) 2222 – 0856
Av. da Abolição, nº 03 – Centro – Redenção-CE – Brasil. CEP: 62.790-000
Horário de Atendimento: 8h às 17h
THIAGO MOURA DE ARAÚJO – Pró-Reitor de Graduação
prograd@unilab.edu.br | (85) 2222–0857
Av. da Abolição, nº 03 – Centro – Redenção-CE – Brasil. CEP: 62.790-000
Horário de Atendimento: 8h às 17h
ALEXANDRE COHN DA SILVEIRA – Pró-Reitor de Pesquisa e Pós-Graduação
proppg@unilab.edu.br | (85) 2222-0875
Av. da Abolição, nº 03 – Centro – Redenção-CE – Brasil. CEP: 62.790-000
Horário de Atendimento: 8h às 17h
LUCAS NUNES DA LUZ – Pró-Reitor de Planejamento
proplan@unilab.edu.br | (85) 2222 – 0850
Av. da Abolição, nº 03 – Centro – Redenção-CE – Brasil. CEP: 62.790-000
Horário de Atendimento: 8h às 17h
CLÁUDIA RAMOS CARIOCA – Pró-Reitora de Políticas Afirmativas e Estudantis
propae@unilab.edu.br | (85) 2222–0879
Av. da Abolição, nº 03 – Centro – Redenção-CE – Brasil. CEP: 62.790-000
Horário de Atendimento: 8h às 17h
SABI YARI MOISE BANDIRI – Pró-Reitor de Relações Institucionais e Internacionais
prointer@unilab.edu.br | (85) 2222 – 0864 / 2222-0867
Av. da Abolição, nº 03 – Centro – Redenção-CE – Brasil. CEP: 62.790-000
Horário de Atendimento: 8h às 17h
REBECA CAVALCANTE PINHEIRO LIMA – Pró-Reitora de Gestão de Pessoas
sgp@unilab.edu.br | (85) 2222 – 0821
Av. da Abolição, nº 03 – Centro – Redenção-CE – Brasil. CEP: 62.790-000
Horário de Atendimento: 8h às 17h
Diretorias
MÍRIAN SUMICA CARNEIRO REIS – Diretora do Campus dos Malês
diretoriasfconde@unilab.edu.br | (71) 3651-8262
Av. Juvenal Eugênio Queiroz, s/n – Centro – São Francisco do Conde/BA. CEP: 43.900-000
Horário de Atendimento: 8h às 17h
TALITA MARA MARTINS DA SILVA– Diretora do Sistema de Bibliotecas Unilab – SIBIUNI
dsibiuni@unilab.edu.br | (85) 2222-0913 (Telefone e WhatsApp)
Rodovia CE-060, Km 51, s/n – Acarape – Ceará, Campus dos Palmares, Brasil. CEP: 62785-000
Horário de Atendimento: 8h às 17h
TIAGO LÚCIO PEREIRA MELO – Diretor de Tecnologia da Informação – DTI
dti@unilab.edu.br | (85) 2222-0892
Av. da Abolição, nº 03 – Centro – Redenção-CE – Brasil. CEP: 62.790-000
Horário de Atendimento: 8h às 17h
Secretarias:
CARLOS HENRIQUE LOPES PINHEIRO – Coordenador da Secretaria de Comunicação Institucional – SECOM
secom@unilab.edu.br
Av. da Abolição, nº 03 – Centro – Redenção-CE – Brasil. CEP: 62.790-000
Horário de Atendimento: 8h às 17h
NAZIANE DE SOUSA MARTINS – Chefe da Secretaria dos Órgãos de Deliberação Superior – SODS
sods@unilab.edu.br | (85) 2222-0840
Av. da Abolição, nº 03 – Centro – Redenção-CE – Brasil. CEP: 62.790-000
Horário de Atendimento: 8h às 17h
MARCONDES CHAVES DE SOUZA – Chefe da Secretaria de Governança, Integridade e Transparência – SGIT
sgit@unilab.edu.br | (85) 2222 – 0847
Av. da Abolição, nº 03 – Centro – Redenção-CE – Brasil. CEP: 62.790-000
Horário de Atendimento: 8h às 17h
Órgãos de Assessoramento da Reitoria
RAFAELLE OLIVEIRA LIMA – Corregedora
corregedoria@unilab.edu.br
Av. da Abolição, nº 03 – Centro – Redenção-CE – Brasil. CEP: 62.790-000
Horário de Atendimento: 8h às 17h
MONICA SARAIVA ALMEIDA – Ouvidora
ouvidoria@unilab.edu.br | (85) 2222-0842
Av. da Abolição, nº 03 – Centro – Redenção-CE – Brasil. CEP: 62.790-000
Horário de Atendimento: 8h às 17h
ALEX BARBOSA CALDEIRA – Procurador-Chefe
procuradoria@unilab.edu.br | (85) 2222-0849
Av. da Abolição, nº 03 – Centro – Redenção-CE – Brasil. CEP: 62.790-000
Horário de Atendimento: 8h às 17h
MAIRA CRISTINA AMORIM – Auditora Chefe
auditoria@unilab.edu.br |(85) 2222 – 0843
Av. da Abolição, nº 03 – Centro – Redenção-CE – Brasil. CEP: 62.790-000
Horário de Atendimento: 8h às 17h
PROGRAMAS, PROJETOS E AÇÕES
No âmbito da Graduação:
http://www.prograd.unilab.edu.br/programas/
No âmbito da Pesquisa e Pós-Graduação:
Estrutura: http://proppg.unilab.edu.br/index.php/pesquisa/
Editais: http://proppg.unilab.edu.br/index.php/categoria/pesquisa/editais-de-pesquisa/
Projetos: http://proppg.unilab.edu.br/index.php/categoria/pesquisa/projetos-de-pesquisa/
Grupos de pesquisa: http://proppg.unilab.edu.br/index.php/pesquisa/grupos-de-pesquisa/
No âmbito de Assistência Estudantil:
Programa Hospedagem Solidária – PHS
No âmbito da Extensão, Arte e Cultura:
Arte e Cultura: http://unilab.edu.br/wp-content/uploads/2020/09/RESULTADO-FINAL.pdf
Extensão: ANEXO 1
EXECUÇÃO ORÇAMENTÁRIA E FINANCEIRA
Consulta das Receitas e Despesas
Link para consulta no Portal da Transparência: Execução Orçamentária e Financeira – UNILAB
Para acesso direto à execução orçamentária da Unilab, selecione o ano desejado:
2018 | 2019 | 2020 | 2021 | 2022 | 2023 | 2024 | 2025
A execução orçamentária consta também no site oficial da Unilab, no Painel Orçamentário, no seguinte link: http://unilab.edu.br/unilab-em-numeros/
Link para consulta de Notas de Empenho Emitidas: Consulta empenhos – UNILAB
Observação: Para otimizar sua busca utilize os filtros disponíveis na barra esquerda. Além de empenhos, é possível pesquisar liquidações e pagamentos realizados pela Universidade.
Relatórios Bimestrais de Pagamento (Ceará e Bahia)
Comprovantes de Rendimentos ano Calendário 2024
Suprimento de Fundos (CPGF)
2024
4º Trimestre
Prestação de Contas Serviços – Não houve no período
LICITAÇÕES E CONTRATOS
LICITAÇÕES:
No Ceará:
http://unilab.edu.br/licitacoes-ceara/
Na Bahia:
http://unilab.edu.br/licitacoes-bahia/
Atas de Registro de Preços:
http://proad.unilab.edu.br/coord/colog/contratos-e-atas-de-registro-de-preco/atas-vigentes-da-unilab/
CONTRATOS
Em atendimento ao disposto no inciso V, Art. 7º, do Decreto Lei 7.724/2012 e parágrafo 2º, art. 8ª da Lei nº 12.527/2011, no que cabe à Coordenação de Logística, são apresentadas as informações atinentes aos contratos vigentes na Unilab, neste link.
PLANO ANUAL DE CONTRATAÇÃO (PAC)
O Plano Anual de Contratações (PAC) é o instrumento que visa a consolidação de todas as intenções de contratações/aquisição que a instituição almeja realizar ou prorrogar, balizando a tomada de decisão pela gestão da administração no referido órgão.
Saiba mais em: http://unilab.edu.br/plano-anual-de-contratacoes/
AUDITORIA
RELATÓRIOS DE AUDITORIA
RELATÓRIO ANUAL DE ATIVIDADES DE AUDITORIA INTERNA (RAINT)
- RAINT 2015
- RAINT 2016
- RAINT 2017
- RAINT 2018
- RAINT 2019
- RAINT 2020
- RAINT 2021
- RAINT 2022
- RAINT 2023
- RAINT 2024
PLANO ANUAL DE ATIVIDADES DE AUDITORIA INTERNA (PAINT)
- PAINT 2016
- PAINT 2017
- PAINT 2018
- PAINT 2019
- PAINT 2020
- PAINT 2021
- PAINT 2022
- PAINT 2023
- PAINT 2024
- PAINT 2025
- PAINT 2026
PÁGINA DA AUDITORIA INTERNA
DOCUMENTOS INSTITUCIONAIS
Plano de Desenvolvimento Institucional
Responsável: Coordenação de Planejamento
2023 – 2027
2016 – 2021
- Plano de Desenvolvimento Institucional (2016 – 2021)
- Plano de Desenvolvimento Institucional (Informações Complementares)
Plano de Integridade
Responsáveis: Secretaria de Governança, Integridade e Transparência
Unilab em Números
Responsável: Coordenação de Planejamento
Relatórios de Gestão
Responsável: Coordenação de Planejamento
- 2011
- 2012
- 2013
- 2014
- 2015
- 2016
- 2017
- 2018
- 2019
- 2020
- 2021
- Parecer da Auditoria Interna sobre o Relatório de Gestão 2021
- 2022
- Parecer da Auditoria Interna sobre o Relatório de Gestão 2022.
- 2023
- Parecer da Auditoria Interna sobre o Relatório de Gestão 2023.
- 2024
- Parecer da Auditoria Interna sobre o Relatório de Gestão 2024
- 2025
- Parecer da Auditoria Interna sobre o Relatório de Gestão 2025
Demonstrações Contábeis
Responsável: Coordenação Financeira e Contábil
Relatório de Demonstrações Contábeis – 2025
Relatório de Demonstrações Contábeis – 2017
Relatório de Demonstrações Contábeis – 2018
Relatório de Demonstrações Contábeis – 2019
Relatório de Demonstrações Contábeis – 2020
Relatório de Demonstrações Contábeis – 2021
Relatório de Demonstrações Contábeis – 2022
Relatório de Demonstrações Contábeis – 2023
Relatório de Demonstrações Contábeis – 2024
- Notas Explicativas 2024 – 1º Trimestre
- Notas Explicativas 2024 – 2º Trimestre
- Notas Explicativas 2024 – 3º Trimestre
- Notas Explicativas 2024 – 4º Trimestre
- Balanço Patrimonial Anual
- Balanço Financeiro Anual
- Balanço Orçamentário Anual
- Demonstração do Fluxo de Caixa Anual
- Demonstração das Variações Patrimoniais
Relatórios do e-SIC
Responsável: Ouvidoria
SERVIDORES
Informações Gerais:
Informações sobre unidades de lotação, unidades de exercício, titulação, gênero e faixa etária, ingressos e saídas de servidores por ano constam no site oficial da Unilab e podem ser acessadas no Painel de Servidores, no seguinte link: http://unilab.edu.br/unilab-em-numeros/
Informações Remuneratórias:
Informações sobre remunerações, cargos, ajudas de custo, auxílios, funções, podem ser acessadas no seguinte link: AQUI!
Comissões Disciplinares:
Banco de Servidores Disponíveis para Composição de Comissões Disciplinares (BSDCCD).
Os integrantes atuais do BSDCCD.
As portarias de instauração, designação, prorrogação, recondução, substituição, conversão de rito são veiculados por meio do Boletim de Serviço da Unilab, que podem ser acessados por meio do link, e também no site institucional, no link.
Outras Informações:
INSCRIÇÃO DE RESTOS A PAGAR RELATIVOS AO ENFRENTAMENTO DE CALAMIDADE PÚBLICA
Restos a Pagar (COVID-19)
Em atenção ao disposto no Ofício Circular nº 97/2020/GAB/SPO/SPO-MEC e no Comunicado nº 2020/0771554, ambos de 24 de dezembro de 2020, a Pró-Reitoria de Administração informa os seguintes dados e justificativas para inscrição de restos a pagar relativos ao enfrentamento de calamidade pública:
1) Processo nº 23282.406345/2020-10
Objeto: aquisição de equipamentos e insumos para ações de imunização;
Especificação do objeto a ser adquirido: balança pediátrica até 25kg;
Beneficiário: Royal Atacadista e Comércio Eireli (CNPJ nº 24.103.721/0001-95);
Valor Total do Ajuste: R$ 10.343,70 (dez mil, trezentos e quarenta e três reais e setenta centavos);
Valor da Parcela a ser executada em 2021: R$ 585,00 (quinhentos e oitenta e cinco reais);
Nota de Empenho: 2020NE800210;
Justificativa: os materiais foram solicitados à empresa, porém o valor não pôde ser totalmente liquidado, por motivo de falta de estoque dos mesmos no mercado, conforme manifestação enviada pela unidade requisitante. Considerando a essencialidade na realização dos testes de COVID-19, é imprescindível a aquisição de tais insumos, motivo pelo qual torna-se necessária a inscrição em restos a pagar do valor constante acima.
2) Processo nº 23282.406332/2020-32
Objeto: aquisição de EPI’s e insumos para teste COVID-19;
Especificação do objeto a ser adquirido: luvas de proteção;
Beneficiário: ILLO Química LTDA (CNPJ nº 07.414.755/0001-81);
Valor Total do Ajuste: R$ 17.263,50 (dezessete mil, duzentos e sessenta e três reais e cinquenta centavos);
Valor da Parcela a ser executada em 2021: R$ 17.026,00 (dezessete mil e vinte e seis reais);
Nota de Empenho: 2020NE800205;Justificativa: os materiais foram solicitados à empresa, porém o valor não pôde ser totalmente liquidado, por motivo de falta de estoque dos mesmos no mercado, conforme manifestação enviada pela unidade requisitante. Considerando a essencialidade na realização dos testes de COVID-19, é imprescindível a aquisição de tais insumos, motivo pelo qual torna-se necessária a inscrição em restos a pagar do valor constante acima.
3) Processo nº 23282.406343/2020-12
Objeto: aquisição de equipamentos e insumos para produção de álcool;
Especificação do objeto a ser adquirido: carbopol 996 polymeter (quantidade = 16 kg);
Beneficiário: Distribuidora Ely Martins LTDA (CNPJ nº 96.435.995/0001-92);
Valor Total do Ajuste: R$ 13.600,00 (treze mil e seiscentos reais);
Valor da Parcela a ser executada em 2021: R$ 13.600,00 (treze mil e seiscentos reais);
Nota de Empenho: 2020NE800337 (Doc. SEI nº 0215466);
Justificativa: os materiais foram solicitados à empresa, porém o valor não pôde ser totalmente liquidado, por motivo de falta de estoque dos mesmos no mercado, conforme manifestação enviada pela mesma. Considerando a essencialidade da produção de álcool, é imprescindível a aquisição de tais insumos, motivo pelo qual foi necessária a inscrição em restos a pagar do valor constante acima.
PERGUNTAS FREQUENTES
Clique aqui para acessar as perguntas mais frequentes sobre a Unilab.
AUTORIDADE DE MONITORAMENTO DA LAI
Nome: Monica Saraiva Almeida
Cargo/Função: Ouvidora
E-mail: ouvidoria@unilab.edu.br
Telefone: (85) 2222-0842
REPASSES E TRANSFERÊNCIAS DE RECURSOS FINANCEIROS
- Repasses e Transferências de Recursos Financeiros
A Universidade da Integração Internacional da Lusofonia Afro-Brasileira (UNILAB), enquanto autarquia federal vinculada ao Ministério da Educação (MEC), recebe recursos financeiros da União destinados ao funcionamento de suas atividades acadêmicas, administrativas e de investimento. Esses recursos são fundamentais para a execução das políticas de ensino, pesquisa, extensão, assistência estudantil, inovação e infraestrutura universitária.
Além dos recursos previstos no orçamento próprio da Universidade, consignados anualmente na Lei Orçamentária Anual (LOA), a UNILAB também é beneficiária de transferências de recursos, com destaque para os Termos de Execução Descentralizada (TEDs) e as Emendas Parlamentares.
Os Termos de Execução Descentralizada (TEDs) são instrumentos utilizados entre órgãos e entidades da Administração Pública Federal para a descentralização de créditos orçamentários, permitindo a execução de ações de interesse comum, especialmente no âmbito do Ministério da Educação. Por meio dos TEDs, a UNILAB executa projetos voltados ao ensino, à pesquisa, à extensão, à inovação, ao desenvolvimento institucional e à melhoria da infraestrutura, observando as normas legais e os princípios da administração pública. Esse instrumento é regulamentado, principalmente, pelo Decreto nº 10.426/2020, pela Portaria Conjunta ME/SEGES nº 1/2021, além das disposições da Lei nº 4.320/1964 e da Lei Complementar nº 101/2000 (Lei de Responsabilidade Fiscal), no que couber.
As Emendas Parlamentares correspondem a recursos alocados no orçamento federal por iniciativa do Poder Legislativo, podendo ser destinadas à UNILAB por meio de emendas individuais, de bancada ou de comissão. Esses recursos contribuem para o fortalecimento das atividades institucionais da Universidade, viabilizando investimentos, aquisição de equipamentos, execução de obras e apoio a projetos estratégicos, conforme as prioridades institucionais e as políticas públicas educacionais. A execução das emendas observa os dispositivos constitucionais, especialmente o art. 166 da Constituição Federal, bem como as regras estabelecidas na Lei de Diretrizes Orçamentárias (LDO), na Lei Orçamentária Anual (LOA), na Lei nº 4.320/1964, na Lei Complementar nº 101/2000, e nas normas infralegais que disciplinam as transferências e a execução orçamentária e financeira no âmbito federal.
A gestão e a execução desses recursos pela UNILAB estão submetidas aos princípios da legalidade, impessoalidade, moralidade, publicidade e eficiência, além dos mecanismos de transparência e controle social, assegurando a correta aplicação dos recursos públicos e a adequada prestação de contas aos órgãos de controle interno e externo.
- Painéis Gerenciais de Transferências
É possível acompanhar, de forma transparente e acessível, as transferências de recursos realizadas em todo o Brasil por meio dos Painéis Gerenciais de Transferências, que apresentam informações organizadas em gráficos, tabelas e listas. Os painéis permitem a aplicação de filtros por Unidade da Federação (UF), órgão, município, entre outros critérios, facilitando a consulta e o acompanhamento das informações.
Painel Consulta TED (MEC) – Link: https://simec.mec.gov.br/ted/termo-de-execucao-descentralizada.php
Painel de Consulta TED (Outros Orgãos) – https://ted.transferegov.sistema.gov.br/ted/plano-acao/consulta
Painel de Consulta Emenda Parlamentar – https://portaldatransparencia.gov.br/emendas/consulta?ordenarPor=autor&direcao=asc
Painéis Gerenciais de Transferências – https://dd-publico.serpro.gov.br/extensions/gestao-transferencias/gestao-transferencias.html
